{{ $t('FEZ001') }}高中專輔
{{ $t('FEZ002') }}輔導室|
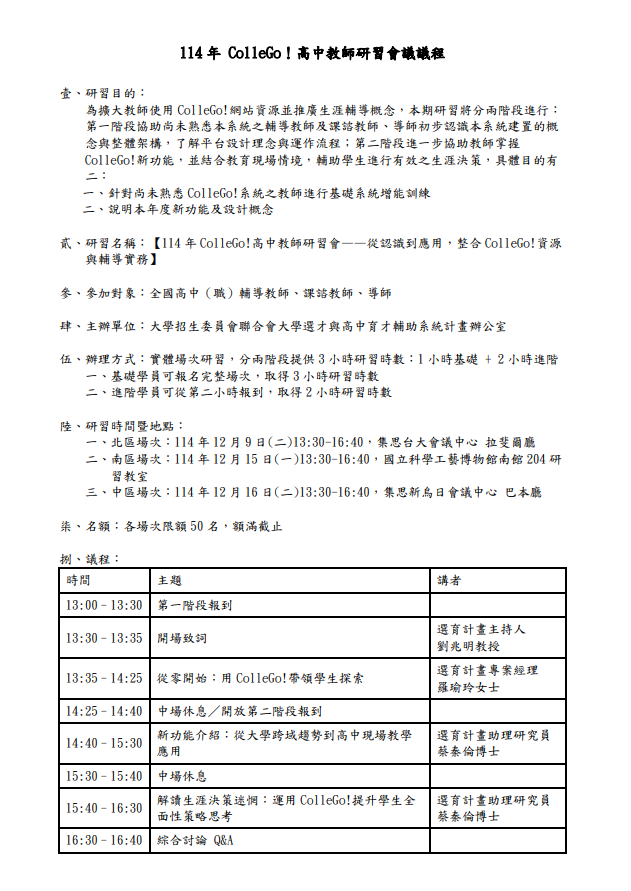
主旨: 本會「大學選才與高中育才輔助系統」訂於114年12月9日(星期二)、12月15日(星期一)及12月16日(星期二)分別於北區、南區及中區舉辦「114年ColleGo!高中教師研習會議-從認識到應用,整合ColleGo!資源與輔導實務」,敬邀貴校輔導老師、課諮老師及導師報名參加,並請惠予出席人員公(差)假登記,請查照。 說明: 一、 本會「大學選才與高中育才輔助系統ColleGo!」計畫,為擴大教師使用ColleGo!網站資源並推廣生涯探索概念,協助高中教師認識與應用系統工具,爰訂於114年12月辦理三場研習會。活動時間與地點如下: (一) 北區場:114年12月9日(星期二)下午1時30分至4時40分,集思台大會議中心拉斐爾廳。 (二) 南區場:114年12月15日(星期一)下午1時30分至4時40分,國立科學工藝博物館南館204研習教室。 (三) 中區場:114年12月16日(星期二)下午1時30分至4時40分,集思新烏日會議中心巴本廳。 二、 本次會議採實體進行,囿於場地空間,各場次限額50人,額滿為止。請於114年11月28日(星期五)前逕至以下網址報名:https://forms.gle/Upu9w54YR6pCEmLC8。 三、 本次研習內容分兩階段,分別為一小時基礎課程,及二小時進階應用課程,可依個人實際需求選擇報名完整三小時研習,或僅參加二小時進階研習。 四、 敬請同意給予出差人員公(差)假及課務排代,其相關費用請在貴校對應項目中報支。 五、 檢附「114年ColleGo!高中教師研習會議程」一份。 

{{ $t('FEZ003') }}2025-11-07
{{ $t('FEZ014') }}2025-12-07|
{{ $t('FEZ004') }}2025-11-07|
{{ $t('FEZ005') }}311|